知捷网
首页
教辅答案
道法学科
语文学科
数学学科
英语学科
科学学科
学科竞赛
信息奥赛
德育资料
主题班会
国旗下讲话
教学课件
语文课件
学生专区
名著导读
教师专区
教师培训
评语大全
用户
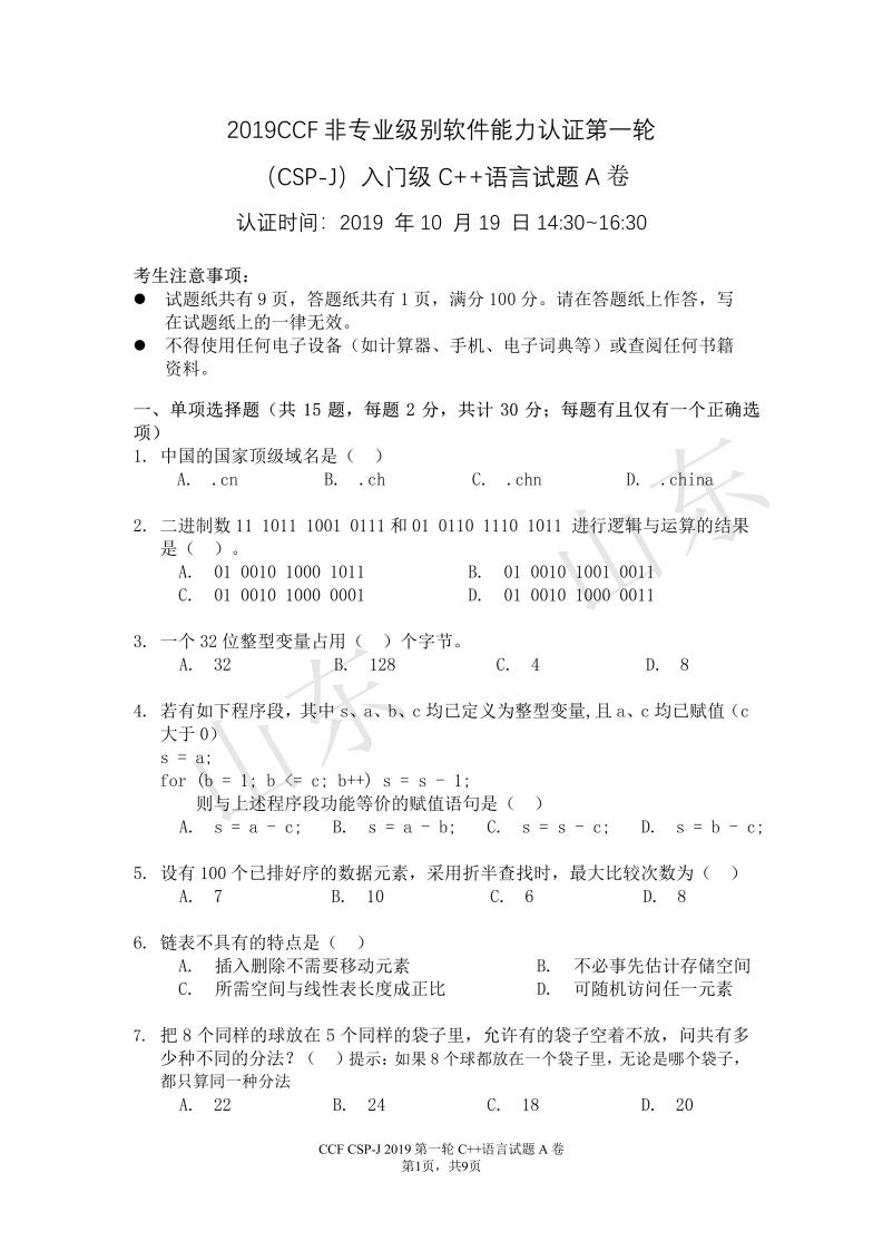
CSP2019普及组C++-A卷真题
⋅
2025-11-07 22:30:15
⋅
阅读
⋅
信息奥赛
CSP2019普及组C++-A卷真题,仅提供网盘下载,如介意,请不要下载。
未完整展示,请登录后下载完整版pdf。
在线下载列表
网盘下载
Tags:
信息学奥林匹克联赛题
信息科技竞赛题
信息科技
- THE END -
打赏
本文由 @
知捷网
修订发布于 2025-11-07 22:30:15
本文来自投稿,不代表本站立场,如若转载,请注明出处:/js/js01/463.html
PREV
CSP2020普及组初赛真题
相关文章
CSP2020普及组初赛真题
浏阳市2022年信息学奥赛初赛试题
浏阳市2023年科技节信息学奥林匹克联赛复赛中学组试题
浏阳市2023年科技节信息学奥林匹克联赛复赛小学组试题
《信息科技•智慧物联》初赛题目•小学组(模拟四)
《信息科技•智慧物联》初赛题目•小学组(模拟三)
《信息科技•智慧物联》初赛题目•小学组(模拟二)
《信息科技•智慧物联》初赛题目•小学组(模拟一)
《信息科技•智慧物联》初赛题目•中学组(模拟四)
《信息科技•智慧物联》初赛题目•中学组(模拟三)
评论
(共
条评论,
人围观)
取消回复
发布
热门阅读
浏阳市2023年科技节信息学奥林匹克联赛复赛中学组试题
浏阳市2023年科技节信息学奥林匹克联赛复赛小学组试题
CSP2020普及组初赛真题
《信息科技•智慧物联》初赛题目•中学组(模拟一)
《信息科技·智慧物联》初赛题目·中学组(模拟二)
《信息科技•智慧物联》初赛题目•中学组(模拟三)
热评聚合
1
《信息科技•智慧物联》初赛题目•中学组(模拟一)
2
《信息科技·智慧物联》初赛题目·中学组(模拟二)
3
《信息科技•智慧物联》初赛题目•中学组(模拟三)
4
《信息科技•智慧物联》初赛题目•中学组(模拟四)
5
《信息科技•智慧物联》初赛题目•小学组(模拟一)
6
《信息科技•智慧物联》初赛题目•小学组(模拟二)
标签列表
语文课件
小学语文课件
文学名著导读
信息科技竞赛题
信息科技
一年级语文课件
一年级上册语文课件
科学答案
小学科学答案
二年级语文课件
二年级上册语文课件
三年级语文课件
三年级上册语文课件
初一语文课件
七年级语文课件
初中语文课件
首页
教辅答案
道法学科
语文学科
数学学科
英语学科
科学学科
学科竞赛
信息奥赛
德育资料
主题班会
国旗下讲话
教学课件
语文课件
学生专区
名著导读
教师专区
教师培训
评语大全
搜索
搜索
最新推荐
CSP2019普及组C++-A卷真题
CSP2020普及组初赛真题
浏阳市2022年信息学奥赛初赛试题
2024年新部编版三年级上册《语文》第八单元课件打包【ppt版】
2024年新部编版三年级上册《语文》第七单元课件打包【ppt版】
推荐标签
语文课件
小学语文课件
文学名著导读
信息科技竞赛题
信息科技
一年级语文课件
一年级上册语文课件
科学答案
小学科学答案
二年级语文课件
二年级上册语文课件
三年级语文课件
三年级上册语文课件
初一语文课件
七年级语文课件
初中语文课件
智慧物联竞赛题
教科版五年级科学上册
主题班会ppt
主题班会课件
信息学奥林匹克联赛题
语文答案
初中语文答案
六年级科学答案